| 欢迎来到梦题库! 请登录 注册 今天是2026/4/20 |
![]() |
![]() |
12 | ||||
| 课程 | 题库 | 下载 | 答疑 |
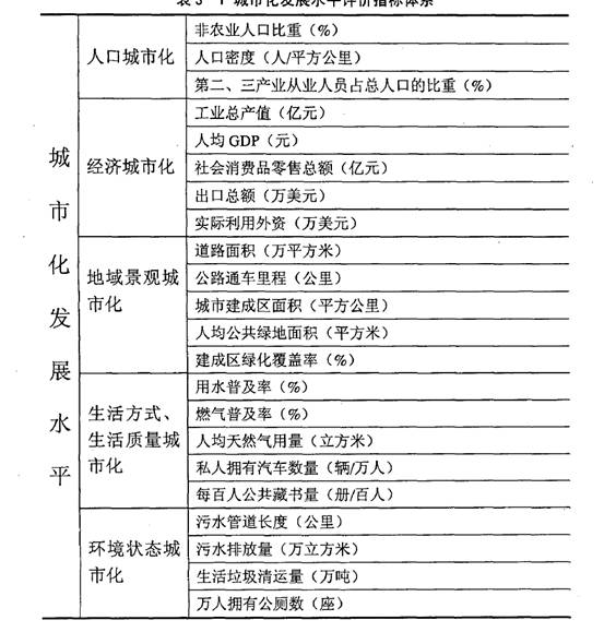
3.1.2评价指标体系构成
一个地区的城市化发展水平,主要由本地区的经济发展、社会发展、基
础设施建设和环境保护等方面反映。因此,我们从人口城市化、经济城市化、
地域景观城市化、生活方式、生活质量城市化和环境状态城市化5个方面构
建城市化发展水平评价指标体系,见表3一1:
表3一1城市化发展水平评价指标体系2015年高级统计师教材 高级统计师考试高级统计师历年真题

3.1.3评价指标代表的含义
人口城市化是人类社会发展到一定历史阶段的产物,它的产生决不是偶
西南交通大学硕士研究生学位论文第25页
然的,而是社会经济发展的必然趋势,从根本上说,是社会生产力发展的结
果。人口城市化是指农业人口进入城市转变为非农业人口以及农村地区转变
为城市地区所导致的农业人口转为非农业人口的过程,其实质应是人口经济
活动的转移过程。因为人口城市化的主体是经济活动人口,在人口迁移变动
中,经济因素是首要因素,这种经济城市化与人口的城市化是无法分开的,
两者的结合就形成了城市[l6]。人口城市化包括了非农业人口比重、人口密度
和第二、三产业从业人员占总人口的比重这3个指标。非农业人口比重反映
、了在整个城市人口结构中非农业人口所占比例情况:人口密度反映了在每平
方公里的区域内人口的密集程度;第二、三产业从业人员占总人口的比重,
反映了从业人员在第二、三产业中的就业情况,可以在一定程度上说明第二、
三产业的活跃程度。人口城市化的进行,促进了劳动力在地区间、部门间的
合理流动,在城镇中不断发展落后产业。因此人口城市化是一种调整产业结
构和就业结构的途径和手段,能够促进产业结构的合理化和人口就业结构的
合理化,从而实现城市化的健康发展。
经济城市化,主要反映了一个地区的经济实力和经济发展状况。在利润
最大化动机下经济活动具有一种空间集中的向心力。但这种经济活动的集中
倾向并非主要以空间位移来表现,而主要以生产的空间组织和企业之间联系
的变化来表现[lv】。城市化进程中经济活动的这种集中倾向,最终将在空间形
成经济活动聚集。经济城市化是城市化的动力,城市化的根本原因是工业化,
随着工业化的推进,在市场经济机制的作用下,必然导致城市化。经济城市
化中最直接的推动因素是工业化,而服务业等第三产业则是城市化向更高层
次深入的表现。也正因为如此,工业化与城市化联系紧密,特别是在城市化
处于加速发展阶段,工业化更是城市化的主要推动力量。以工业化经济为基
础的城市聚集经济具有突出的空间密集性,聚集可以理解为经济要素和相关
经济活动处于相对密集的状态,对应于经济要素和经济活动的密集型空间组
织与资源配置结构。因此必然会对工业化所必要依赖的共同资源、交通运输、
市场以及为生产和生活服务的各种基础设施增加投入,形成相互促进的关系,
从而使城市规模扩大,或新的城市的建立。经济城市化的实质是分工、专业
化生产以及减少交易成本的结果。经济城市化指标包括:工业总产值、人均
GDP、社会消费品零售总额、出口总额、实际利用外资金额。工业总产值反
映了整个城市工业发展的总体情况;人均GDP,反映了城市的经济规模水平
社会消费品零售总额,反映城市商业发达状况以及城市服务功能。出口总额
和实际利用外资金额,反映了城市金融经济外向性、对外招商引资能力的状
西南交通大学硕士研究生学位论文第26页
况。
地域景观城市化方面的指标主要有:道路面积、公路通车里程、城市建
成区面积、人均公共绿地面积、建成区绿化覆盖率。道路面积、公路通车里
程、城市建成区面积等指标反映了城市基础设施建设和市容面貌情况;人均
公共绿地面积、建成区绿化覆盖率,反映了城市的绿化美化情况。人均住房
使用面积、人均生活用水量、人均生活用电量、人均铺装道路面积和每万人
拥有公共汽电车。人均住房使用面积,反映城市居民的生活质量;人均生活
用水、用电量,反映城市消耗总体规模;人均铺装道路面积和每万人拥有公
共汽电车,反映城市交通基础设施建设和居民的生活方便程度。
生活方式、生活质量的城市化是整个城市化过程的有机组成部分,也是
城市化内涵丰富性的具体体现。用水普及率、燃气普及率指标反映了城市的
市政基础建设和与人民群众息息相关的基本生活。每百人公共藏书量指标反
映了人们生活方式趋向于知识型;私人拥有汽车数量指标反映了人们生活水
平提高后的生活质量的改观。
环境状态城市化是城市存在和可持续发展的必要条件,城市是现代文明
产物之一,工业化过程必然伴随“三废”产生,随着城市化水平提高,人们
也越来越重视环境保护和治理,环境状态好坏也从一个方面反映了城市化水
平的高低。可从污水管道长度、污水排放量、生活垃圾清运量、万人拥有公
厕数等几个方面来衡量环境状态的城市化水平。
3.1.2评价指标体系构成
一个地区的城市化发展水平,主要由本地区的经济发展、社会发展、基
础设施建设和环境保护等方面反映。因此,我们从人口城市化、经济城市化、
地域景观城市化、生活方式、生活质量城市化和环境状态城市化5个方面构
建城市化发展水平评价指标体系,见表3一1:
表3一1城市化发展水平评价指标体系2015年高级统计师教材 高级统计师考试高级统计师历年真题

3.1.3评价指标代表的含义
人口城市化是人类社会发展到一定历史阶段的产物,它的产生决不是偶
西南交通大学硕士研究生学位论文第25页
然的,而是社会经济发展的必然趋势,从根本上说,是社会生产力发展的结
果。人口城市化是指农业人口进入城市转变为非农业人口以及农村地区转变
为城市地区所导致的农业人口转为非农业人口的过程,其实质应是人口经济
活动的转移过程。因为人口城市化的主体是经济活动人口,在人口迁移变动
中,经济因素是首要因素,这种经济城市化与人口的城市化是无法分开的,
两者的结合就形成了城市[l6]。人口城市化包括了非农业人口比重、人口密度
和第二、三产业从业人员占总人口的比重这3个指标。非农业人口比重反映
、了在整个城市人口结构中非农业人口所占比例情况:人口密度反映了在每平
方公里的区域内人口的密集程度;第二、三产业从业人员占总人口的比重,
反映了从业人员在第二、三产业中的就业情况,可以在一定程度上说明第二、
三产业的活跃程度。人口城市化的进行,促进了劳动力在地区间、部门间的
合理流动,在城镇中不断发展落后产业。因此人口城市化是一种调整产业结
构和就业结构的途径和手段,能够促进产业结构的合理化和人口就业结构的
合理化,从而实现城市化的健康发展。
经济城市化,主要反映了一个地区的经济实力和经济发展状况。在利润
最大化动机下经济活动具有一种空间集中的向心力。但这种经济活动的集中
倾向并非主要以空间位移来表现,而主要以生产的空间组织和企业之间联系
的变化来表现[lv】。城市化进程中经济活动的这种集中倾向,最终将在空间形
成经济活动聚集。经济城市化是城市化的动力,城市化的根本原因是工业化,
随着工业化的推进,在市场经济机制的作用下,必然导致城市化。经济城市
化中最直接的推动因素是工业化,而服务业等第三产业则是城市化向更高层
次深入的表现。也正因为如此,工业化与城市化联系紧密,特别是在城市化
处于加速发展阶段,工业化更是城市化的主要推动力量。以工业化经济为基
础的城市聚集经济具有突出的空间密集性,聚集可以理解为经济要素和相关
经济活动处于相对密集的状态,对应于经济要素和经济活动的密集型空间组
织与资源配置结构。因此必然会对工业化所必要依赖的共同资源、交通运输、
市场以及为生产和生活服务的各种基础设施增加投入,形成相互促进的关系,
从而使城市规模扩大,或新的城市的建立。经济城市化的实质是分工、专业
化生产以及减少交易成本的结果。经济城市化指标包括:工业总产值、人均
GDP、社会消费品零售总额、出口总额、实际利用外资金额。工业总产值反
映了整个城市工业发展的总体情况;人均GDP,反映了城市的经济规模水平
社会消费品零售总额,反映城市商业发达状况以及城市服务功能。出口总额
和实际利用外资金额,反映了城市金融经济外向性、对外招商引资能力的状
西南交通大学硕士研究生学位论文第26页
况。
地域景观城市化方面的指标主要有:道路面积、公路通车里程、城市建
成区面积、人均公共绿地面积、建成区绿化覆盖率。道路面积、公路通车里
程、城市建成区面积等指标反映了城市基础设施建设和市容面貌情况;人均
公共绿地面积、建成区绿化覆盖率,反映了城市的绿化美化情况。人均住房
使用面积、人均生活用水量、人均生活用电量、人均铺装道路面积和每万人
拥有公共汽电车。人均住房使用面积,反映城市居民的生活质量;人均生活
用水、用电量,反映城市消耗总体规模;人均铺装道路面积和每万人拥有公
共汽电车,反映城市交通基础设施建设和居民的生活方便程度。
生活方式、生活质量的城市化是整个城市化过程的有机组成部分,也是
城市化内涵丰富性的具体体现。用水普及率、燃气普及率指标反映了城市的
市政基础建设和与人民群众息息相关的基本生活。每百人公共藏书量指标反
映了人们生活方式趋向于知识型;私人拥有汽车数量指标反映了人们生活水
平提高后的生活质量的改观。
环境状态城市化是城市存在和可持续发展的必要条件,城市是现代文明
产物之一,工业化过程必然伴随“三废”产生,随着城市化水平提高,人们
也越来越重视环境保护和治理,环境状态好坏也从一个方面反映了城市化水
平的高低。可从污水管道长度、污水排放量、生活垃圾清运量、万人拥有公
厕数等几个方面来衡量环境状态的城市化水平。
![]() |
|
| 高级统计师选课中心 | |