| 欢迎来到梦题库! 请登录 注册 今天是2026/4/20 |
![]() |
![]() |
12 | ||||
| 课程 | 题库 | 下载 | 答疑 |
5.国际收支平衡表和国际投资头寸表的关系
国际收支平衡表中的金融交易是引起国际投资头寸变化的主要原因,这构成国际收支平衡表与国际投资头寸表之间的主要联系,二者在核算原则上是一致的。如,我国货物贸易出口带来外汇收入,平衡表中贷记货物出口,同时借记金融账户中存款等金融资产增加,国际投资头寸表中存款等金融资产余额相应增加。
除了金融交易外,价格变动、汇率变化和其他调整也会引起对外金融资产负债余额的变动。如,我国居民持有股票,如果期末价格较购买时大幅上涨,则这些股票资产价值随之增加,这种与交易无关的价格变动(持有损益)属于非交易变动的一种。
此外,国际投资头寸表中的对外资产负债会产生投资收益(如利润、利息和股息),即形成从国外获得的投资收益和对外支付的投资收益,这些交易记录在国际收支平衡表经常账户的初次收入中。
6.国际收支平衡表与国内生产总值核算的关系
国际收支平衡表与GDP有直接关系的指标是经常账户下的货物和服务的进口和出口。进口和出口是支出法GDP的组成部分,它们之间的关系反映在以下等式中:
支出法 GDP=最终消费支出十资本形成总额十(出口一进口)
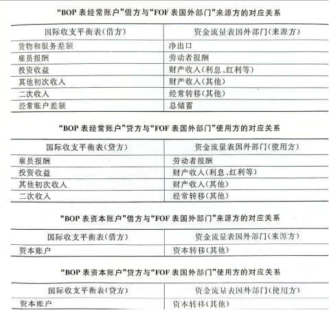
7.国际收支平衡表交易项目与资金流量表交易项目的对应关系
国际收支平衡表与资金流量表的关系主要表现为国际收支项目与资金流量表国外部门的关系。在记录方式上,两者有所不同,国际收支平衡表核算对外交易,站在常住者的角度,而资金流量表核算对外交易站在非常住者的角度。国际收支平衡表(简称BOP表)与资金流量表(简称FOF表)的国外部门在主栏项目上的对应关系如下:


8.国际投资头寸表项目与资产负债表项目的关系
国际投资头寸表是一国对外金融资产与负债的存量统计表,它反映某一时点上对外金融交易的价值及构成。
国际投资头寸表是编制资产负债表国外部门的重要数据来源。国际投资头寸表中的资产分为在国外直接投资、证券投资、金融衍生品(储备除外)和雇员股票期权、其他投资和国际储备。负债包括来华直接投资、证券投资、金融衍生品(储备除外)和雇员股票期权、其他投资,与资产负债表中资产和负债的对应关系如下:
从资产方看,“在国外直接投资”属于我国的债权,在资产负债表中,同时记录为非金融企业部门的资产和国外的负债;“证券投资”是我国金融机构购买的国外各种有价证券,属于我国的债权,在资产负债表中,同时记录为金融机构部门的资产和国外的负债;“金融衍生品”是我国对国外的金融资产,同时记录为资产负债表相应机构部门的资产和国外的负债;“其他投资”包括通货和存款、贷款、保险养老金和标准化担保计划、贸易信贷和预付款、其他,是我国有关部门对国外的金融资产,同时记录为资产负债表中非金融企业部门、金融机构部门的资产和国外的负债;“国际储备”是我国中央银行持有的、可以直接控制的金融资产,同时记录为资产负债表中金融机构部门的资产和国外的负债。
从负债方看,“来华直接投资”属于我国的债务,在资产负债表中,同时记录为非金融企业部门的负债和国外的资产;“证券投资”是我国金融机构对外发行的各种有价证券,属于我国的债务,在资产负债表中,同时记录为金融机构部门的负债和国外的资产;“金融衍生品”和“其他投资”是我国有关部门对国外的金融负债,在资产负债表中,同时记录为相应机构部门的负债和国外的资产。
2024年高级统计师报名时间 高级统计师考试教材 高级统计师报名条件及时间 统计时政热点 统计师辅导 高级统计师历年真题 高级统计师押题密卷 购买点图片
5.国际收支平衡表和国际投资头寸表的关系
国际收支平衡表中的金融交易是引起国际投资头寸变化的主要原因,这构成国际收支平衡表与国际投资头寸表之间的主要联系,二者在核算原则上是一致的。如,我国货物贸易出口带来外汇收入,平衡表中贷记货物出口,同时借记金融账户中存款等金融资产增加,国际投资头寸表中存款等金融资产余额相应增加。
除了金融交易外,价格变动、汇率变化和其他调整也会引起对外金融资产负债余额的变动。如,我国居民持有股票,如果期末价格较购买时大幅上涨,则这些股票资产价值随之增加,这种与交易无关的价格变动(持有损益)属于非交易变动的一种。
此外,国际投资头寸表中的对外资产负债会产生投资收益(如利润、利息和股息),即形成从国外获得的投资收益和对外支付的投资收益,这些交易记录在国际收支平衡表经常账户的初次收入中。
6.国际收支平衡表与国内生产总值核算的关系
国际收支平衡表与GDP有直接关系的指标是经常账户下的货物和服务的进口和出口。进口和出口是支出法GDP的组成部分,它们之间的关系反映在以下等式中:
支出法 GDP=最终消费支出十资本形成总额十(出口一进口)
7.国际收支平衡表交易项目与资金流量表交易项目的对应关系
国际收支平衡表与资金流量表的关系主要表现为国际收支项目与资金流量表国外部门的关系。在记录方式上,两者有所不同,国际收支平衡表核算对外交易,站在常住者的角度,而资金流量表核算对外交易站在非常住者的角度。国际收支平衡表(简称BOP表)与资金流量表(简称FOF表)的国外部门在主栏项目上的对应关系如下:


8.国际投资头寸表项目与资产负债表项目的关系
国际投资头寸表是一国对外金融资产与负债的存量统计表,它反映某一时点上对外金融交易的价值及构成。
国际投资头寸表是编制资产负债表国外部门的重要数据来源。国际投资头寸表中的资产分为在国外直接投资、证券投资、金融衍生品(储备除外)和雇员股票期权、其他投资和国际储备。负债包括来华直接投资、证券投资、金融衍生品(储备除外)和雇员股票期权、其他投资,与资产负债表中资产和负债的对应关系如下:
从资产方看,“在国外直接投资”属于我国的债权,在资产负债表中,同时记录为非金融企业部门的资产和国外的负债;“证券投资”是我国金融机构购买的国外各种有价证券,属于我国的债权,在资产负债表中,同时记录为金融机构部门的资产和国外的负债;“金融衍生品”是我国对国外的金融资产,同时记录为资产负债表相应机构部门的资产和国外的负债;“其他投资”包括通货和存款、贷款、保险养老金和标准化担保计划、贸易信贷和预付款、其他,是我国有关部门对国外的金融资产,同时记录为资产负债表中非金融企业部门、金融机构部门的资产和国外的负债;“国际储备”是我国中央银行持有的、可以直接控制的金融资产,同时记录为资产负债表中金融机构部门的资产和国外的负债。
从负债方看,“来华直接投资”属于我国的债务,在资产负债表中,同时记录为非金融企业部门的负债和国外的资产;“证券投资”是我国金融机构对外发行的各种有价证券,属于我国的债务,在资产负债表中,同时记录为金融机构部门的负债和国外的资产;“金融衍生品”和“其他投资”是我国有关部门对国外的金融负债,在资产负债表中,同时记录为相应机构部门的负债和国外的资产。
2024年高级统计师报名时间 高级统计师考试教材 高级统计师报名条件及时间 统计时政热点 统计师辅导 高级统计师历年真题 高级统计师押题密卷 购买点图片
![]() |
|
| 高级统计师选课中心 | |